国家二级甲等综合医院
微信
抖音
视频号
网站首页
医院概况
医院概况
BAI DU
医院简介
领导班子
组织机构
医院荣誉
医院大事记
医疗设备
联系我们
党群工作
党群工作
工作动态
文化建设
纪检检查
院务公开
院务公开
招标公告
人才招聘
信息公开
新闻资讯
新闻资讯
医院动态
医院视频
科室导航
科室导航
特色科室
临床科室
医技科室
职能部门
名医荟萃
名医荟萃
专家介绍
护理精英
就医指南
就医指南
门诊时间
医保之窗
预约挂号
就医流程
楼层分布
科研教学
科研教学
健康教育
健康教育
专题专栏
专题专栏
习近平新时代中国特色社会主义思想
学习贯彻党的二十届三中全会精神
党纪法规
紧密型医共体建设
志愿服务
院务公开
招标公告
人才招聘
信息公开
当前位置:
首页
>
院务公开
>
招标公告
>
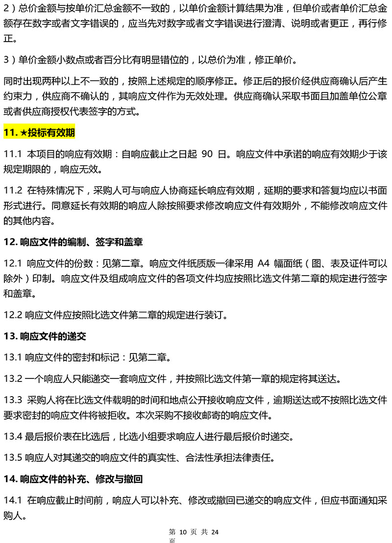
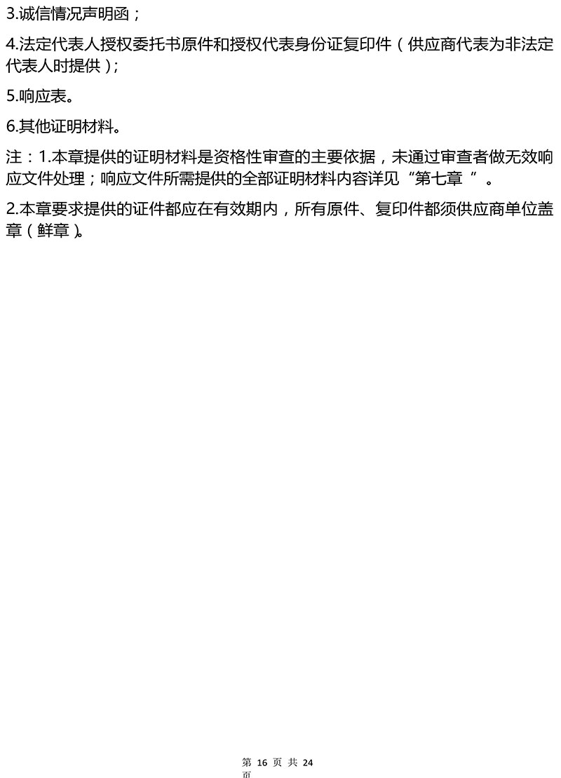
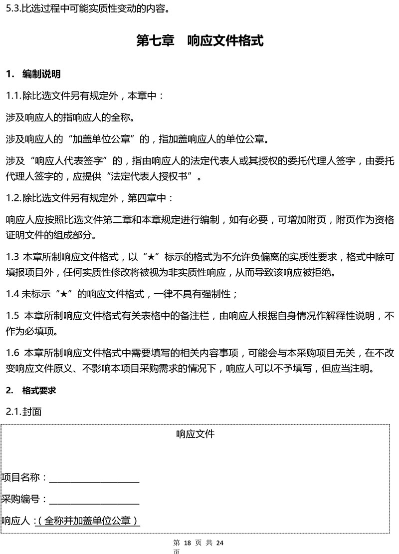
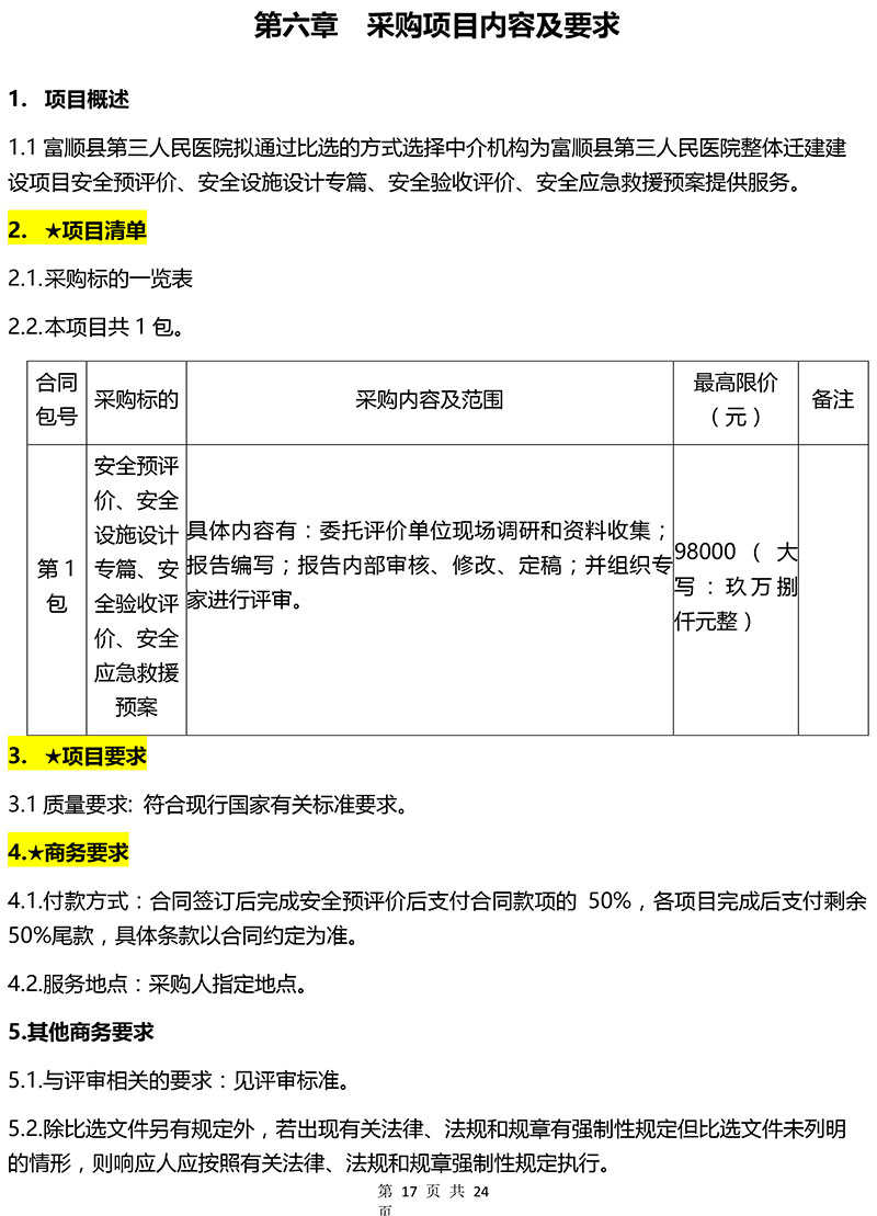
富顺县第三人民医院整体迁建建设项目安全评价比选招标
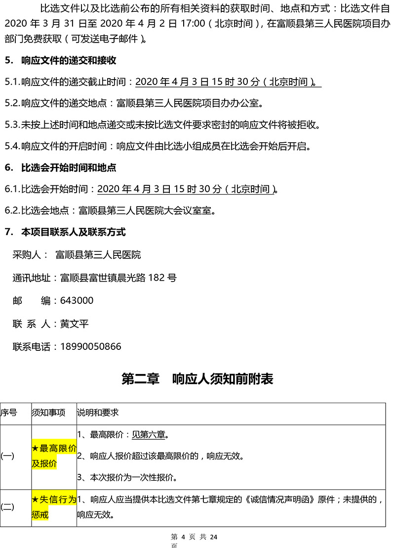
发布时间:2020/03/31
作者:
项目办
来源:
富顺县第三人民医院
浏览次数:
上一条:富顺县第三人民医院整体迁建建设项目安全评价院内招标采购结果公示
下一条:富顺县晨光医院无创呼吸机项目院内招标采购结果公示
版权所有:富顺县晨光医院(富顺县第三人民医院)
医院地址:四川省自贡市富顺县富世街道晨光路182号
备案号:蜀ICP备16013145号-2
预约电话:0813-7216720
咨询电话:0813-7204076
(工作日上午8:00-12:00,下午2:30-6:00)
微信公众号
易健康预约挂号
医院简介
|
联系我们
|
技术支持:
四川百信智创科技有限公司
就医流程
预约挂号
官方微信
公众号二维码
返回顶部